
很多人感染新冠后会出现疼痛的问题,包括头痛、嗓子痛、全身肌肉酸痛、关节痛、背痛、腰痛、神经痛等等各种各样不同的疼痛表现。
线上问诊时,也有很多患者有相关的疑问,那么感染新冠后为什么会全身疼痛?
通常来说,引起疼痛的原因有以下几个:
1、病毒被免疫系统识别后,从而释放出前列腺素等致热因子,前列腺素不仅与发热有关,而且还会导致疼痛,过量的前列腺素分泌会导致肌肉频繁收缩,引发疼痛,同时前列腺素还会增加人体对疼痛的敏感性,放大疼痛效应。
2、机体在发热状态下耗氧量是增加的,体温每升高1°C ,我们的基础代谢就会增加10%-12.5%,与此同时,耗氧量也随之增加,机体更容易处于缺氧状态,从而导致乳酸堆积,引起肌肉酸痛。
3、新冠病毒有一定嗜神经性,容易结合神经组织,对神经的有一定损害,所以也会引起神经痛。
有研究报道提示广泛的肌痛(32.96%)、头痛(27.47%)和腰痛(22.53%)是与COVID-19相关的最常见的疼痛症状,值得庆幸的是,绝大多数疼痛随着病情缓解会好转。

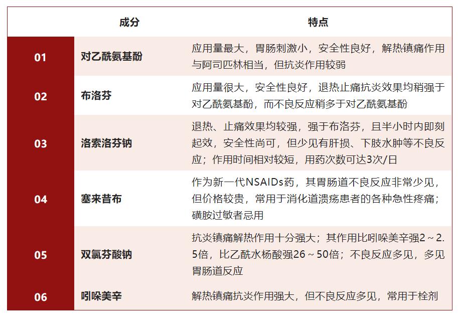
▲各种镇痛药物成分特点比较
镇痛药物如何选择?
解热镇痛药物,专业称为“非甾体抗炎药”,实际上是指不含激素“甾体”结构的一类药物,其机制简单来说,是通过抑制前列腺素的合成,从源头掐住导致发热和疼痛的关键因素。
市面上退热药有些是以单药存在(如布洛芬、洛索洛芬、双氯芬酸钠等);而有些则以复方药存在(如日夜百服宁、酚麻美敏片、酚氨咖敏片等)。
从剂型分类可分为三种,即口服药、肛门栓剂和肌内注射剂(退热针),其中以口服药居多。但不管如何,主要有效成分均是非甾体抗炎药。
针对成年人和儿童的发热联合疼痛症状:首选对乙酰氨基酚或布洛芬。
针对单独出现的头痛、肌肉疼痛、关节痛、腰痛症状:可选择塞来昔布、洛索洛芬拿钠和双氯芬酸钠等。
针对神经痛(表现为针刺样疼痛、火烧样疼痛、刀割样疼痛或者跳痛等):建议首选普瑞巴林或者加巴喷丁,必要时联合解热镇痛药物。
用药需谨慎:牢记任何解热镇痛药物不可联合使用
1、任何解热镇痛药物都有导致消化道溃疡的风险,对于高龄、联合使用抗血小板/抗凝药物、既往有胃肠道溃疡病史或高风险人群,如需要使用必须在医生指导下用药。也正是因为解热镇痛药物的消化道损伤作用,所以任何解热镇痛药物不可联合使用!
2、市售对乙酰氨基酚存在多种规格及剂型,使用缓释片时不建议掰开或研碎服用,否则可能导致退热止痛效果不持久。因其他复方感冒药中可能含有对乙酰氨基酚成分,联合用药时需注意对乙酰氨基酚每日总剂量不宜超过2克。
3、中重度肝肾功能不全者或联合使用其他对肝肾功能有损伤的药物时,需在医师指导下调整药物剂量,定期监测肝肾功能水平,警惕加重肝肾功能不全,当出现恶心、皮肤黄染、尿量减少时需及时就医。
4、儿童使用解热镇痛药物时应遵医嘱或按照说明书中的给药剂量及时间间隔,一般情况下,当一种药物可以控制患儿体温时,不建议单日内交替使用对乙酰氨基酚及布洛芬,否则会因给药剂量错误造成用药过量的风险。

(本项目由市科委、市卫健委共同策划,感谢市科委"科技创新行动计划"科普专项资助)
作者:王纪鹰(上海市第十人民医院疼痛科主治医生)
编辑:李晨琰
责任编辑:樊丽萍
图片来源:文汇报资料照片
*文汇独家稿件,转载请注明出处。