对于结直肠癌、食管癌、肝癌、肺癌和胃癌等5种常见恶性肿瘤,在达到现有临床确诊金标准之前,甚至在病人出现自觉症状前,早期的癌症信号——微量肿瘤甲基化就存在于血液循环之中,并可以被无创检测。
北京时间7月21日晚,《自然·通讯》(Nature Communication)发表了由复旦大学泰州健康科学研究院和人类表型组研究院科研团队的成果《血液无创检测可以比常规诊断提前四年发现癌症》(“Non-invasive early detection of cancer four years before conventional diagnosis using a blood test”)。该团队由青年研究员陈兴栋等领衔,对复旦大学牵头建设的泰州队列的部分血液样本进行了长期、系统的癌症早期检测研究。
利用由复旦校友企业鹍远基因原创研发的ctDNA甲基化多癌筛查技术PanSeer方法,陈兴栋团队在泰州队列的血样中实现了比临床诊断提前4年发现血液中的微量肿瘤甲基化信号。
这一最新研究成果具有重要的科研与健康意义,证实了通过提高检测技术的灵敏度能够更早的发现肿瘤标志物,从而实现有效的对癌症早期筛查。
当前,恶性肿瘤的发病率和死亡率呈逐年上升的趋势,已成为全球人类主要的疾病负担之一。晚期肿瘤缺乏有效的治疗方案,平均5年生存率仅为26%,而早期肿瘤患者的5年生存率可达91%。因此,肿瘤“早发现”,是提高治愈率的关键。
但是,要对早期肿瘤检测和筛查进行验证和研究,不仅仅需要高效、灵敏的技术,还需要对肿瘤患者在确诊前即进行血液和生物样本采样。这就决定了,基于已有的肿瘤医院确诊病例样本库无法严格证明一个新早期筛查技术能够超越当前的临床标准。
此时,就需要有大型、长期开展科研活动的人群队列来支撑科学家们的探索活动。
泰州队列由复旦大学牵头,于2007年开始建设。截止目前,已有近20万社区人群参加该项研究。
研究团队通过系统的队列随访,长期跟踪队列人群各种重大慢性病的发生情况,并且在无症状人群中于多个时间节点跟踪采集了150余万份各类生物样本长期保存。此次发表的研究成果,纳入了191个在采样时间点1-4年后确诊肿瘤的病人血液样本,和223个在当地医院确诊后采集的肿瘤病人血样,并遵循严格的1:1匹配原则,选取414个随访超过10年且未被诊断为肿瘤的病人样本作为对照人群。
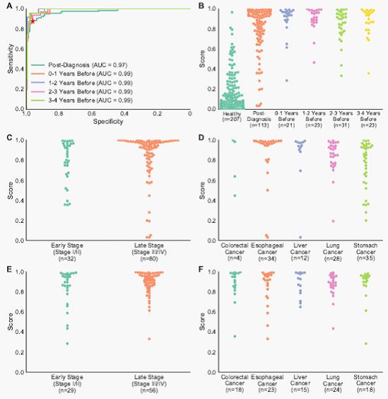
校企科研团队融合生命科学和大数据科学多学科手段,基于ctDNA甲基化特质设计了一套机器学习方法。对确诊后采集的病人样本以及未确诊之前采集的样本分别达到88% 和91% 的敏感性。在一个独立的测试样本集中,研究团队在207个健康对照样本重现96%的特异性的前提下,在113个确诊后采集的病人样本上达到了88%的敏感性(表1,图1B-D)。接下来,在98名未确诊之前1-4年采集的样本中PanSeer技术达到了95%的检测敏感性(表1,图2B)。
研究发现,这一中国原创技术对结直肠癌、食管癌、肝癌、肺癌和胃癌等5个不同癌种的检测敏感性在确诊前不同时间采集的血样相似(图1E-F)。这说明癌症信号在病症发展早期、甚至在无症状未确诊的若干年前就会存在于血液中。利用泰州前瞻性队列的样本,复旦研究团队在严格意义上证明DNA甲基化测序能够比传统诊断方法更早地发现癌症。

表1 PanSeer??甲基化肿瘤早筛性能

图1 PanSeer?分析结果
【所有呈现的结果仅使用测试集样本,点代表logistic回归(LR)得分】:
说明:
A、PanSeer?分析中接收算子特征曲线(ROC)和曲线下面积(AUC)值。红星表示从训练集导出的截止值。
B、确诊前患者样本的LR评分。
C、按癌症分期的确诊患者样本LR评分。
D、按组织来源确诊患者样本LR评分。
E、按癌症分期的确诊前患者样本LR评分。
F、按组织来源(癌种)的确诊前患者样本LR评分。
该研究的通讯作者、中科院院士、复旦大学泰州健康科学研究院和人类表型组研究院院长金力教授称,在精准医学和大数据时代的今天, 大型人群队列研究成为生物医学研究的主要支撑平台之一。泰州队列已建成世界领先的单一地区人群队列,拥有包括20万人、近200万份生物样本和PB级数据库的高质量队列资源。此次利用PanSeer技术和泰州队列资源合作进行的研究至少证明癌症早期筛查可以通过无创血液检测完成,便于对无症状癌症易感人群的“早发现”继而“早干预”,具有十分重要的应用价值。这也例证了泰州队列在开展生命科学与精准医学研究上的长远价值。
该研究的第一作者、复旦大学泰州健康科学研究院和人类表型组研究院青年研究员陈兴栋表示,开发针对高风险人群或社区人群的癌症早期筛选检测,成本是确保检测可用性和受众依从性的关键因素。目前国外的一些类似多癌早期筛查研究的检测方法成本很高。而此次研究采用的我国原创技术PanSeer是为癌症早筛特定开发,仅检测目标明确、数量有限的基因组区域的甲基化异常,仅需从单管血液中取样少量DNA即可,具备了作为潜在一线癌症早筛手段的有效性和经济性。
该研究共同通讯作者、鹍远基因公司联合创始人兼首席技术官刘蕊博士认为,该研究在技术上的最大的技术突破是利用半靶向PCR技术构建血浆游离DNA靶向测序文库的方法,大幅度提高甲基化靶点的富集效率,解决了早期癌症患者血浆中ctDNA稀少、常规方法DNA丢失率高、检测灵敏度受限等问题。
作者:姜澎
编辑:王星
责任编辑:唐闻佳
*文汇独家稿件,转载请注明出处。